Visual communication is critical in today’s workplace, and Microsoft Visio is one of the most powerful tools for turning complex information into clear, professional diagrams. At Commercial Networks, we often recommend Visio to clients who want to streamline processes, communicate effectively, and collaborate visually across teams. From flowcharts to IT network maps, Visio makes it easier to transform ideas into visuals that people can actually use.
Understanding Microsoft Visio
Microsoft Visio is a diagramming and vector graphics application that enables organisations to create flowcharts, organisational charts, network diagrams, floor plans, and more. Originally launched in 1992 and later acquired by Microsoft, it is now available both AS a standalone product and AS part of Microsoft 365.
Visio integrates seamlessly with other Microsoft applications such AS Excel, PowerPoint, and Teams, making it a natural fit for businesses already working in the Microsoft ecosystem. Its drag-and-drop interface, extensive template library, and collaboration features mean it can be used effectively by both technical specialists and general business users.
Key Features of Microsoft Visio
Visio is much more than a drawing tool, it comes packed with features that support both simple and advanced use cases:
- Templates and Shapes – A vast library of industry-specific templates, from IT diagrams to process flows.
- Collaboration Tools – Multiple users can edit diagrams in real time, with integration into Microsoft Teams.
- Data Integration – Link diagrams directly to Excel, SQL Server, or SharePoint, ensuring visuals stay up to date.
- Customisation – Adapt templates and styles to reflect branding and project requirements.
- Cloud Access – With Visio Online, diagrams are available on any device, supporting remote and hybrid teams.
- Cross-Platform Compatibility – Export to formats like PDF, JPG, and PNG for easy sharing.
Common Use Cases for Microsoft Visio
Visio is flexible enough to work across industries and departments:
- Business Process Mapping – Document workflows, identify inefficiencies, and optimise processes.
- Organisational Charts – Visualise company hierarchies for HR and onboarding.
- IT Network Design – Plan out network architecture, security systems, and server layouts.
- Project Management – Create timelines, Gantt charts, and stakeholder maps.
- Facility Layouts – Design floor plans for offices, warehouses, or retail spaces.
- Education & Training – Build visuals that simplify complex concepts.
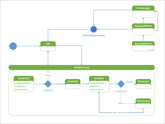
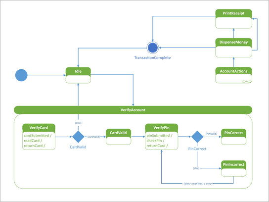
- Engineering & Design – Create schematics, system diagrams, and technical documentation.
Benefits of Microsoft Visio
Using Microsoft Visio can deliver significant benefits for businesses of all sizes:
- Improved Communication – Complex ideas are easier to understand when presented visually.
- Increased Productivity – Pre-built templates and integration with Microsoft 365 save valuable time.
- Collaboration Anywhere – Teams can co-author diagrams in real time, even when remote.
- Professional Quality – High-quality output for presentations, reports, and client communications.
- Cross-Industry Flexibility – A tool that adapts to virtually any business need.
Microsoft Visio Plans and Pricing
Microsoft offers several flexible options to suit different user needs:
- Visio Online Plan 1 – A lightweight, browser-based version suitable for basic diagramming.
- Visio Online Plan 2 – Includes advanced features, desktop functionality, and data integration.
- Standalone Purchase – A one-off licence option, though less flexible than cloud plans.
Why Choose Microsoft Visio?
Visio stands out for its combination of ease of use, advanced functionality, and Microsoft integration. Whether you are documenting business processes, mapping out an IT infrastructure, or building organisational charts, Visio provides a platform that simplifies the complex and drives better decision-making.
At Commercial Networks, we see Visio helping organisations improve collaboration, boost efficiency, and communicate with clarity. It’s not just about drawing diagrams, it’s about enabling smarter business.
Conclusion
Microsoft Visio is a versatile, professional-grade diagramming tool that supports everything from business process mapping to technical schematics. Its seamless integration with Microsoft 365 makes it an excellent choice for organisations that value clarity, collaboration, and productivity.
📞 For more information about how we can help you with your business IT needs, call us on 0333 444 3455 or email sales@cnltd.co.uk.
Read More
